玩家联名向知名国产游戏发律师函维权:称有虚假宣传

单机电玩 / 135人浏览 / 0人评论

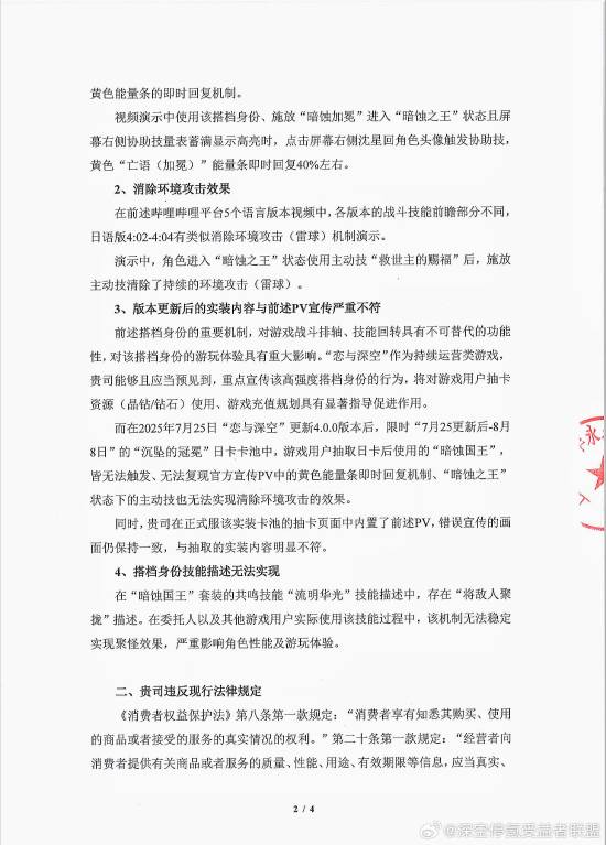
据多家媒体报道,今日,微博用户@深空停氪受益者联盟 发布委托律师函,向叠纸手游《恋与深空》维权。

据悉,上海市海华永泰律师事务所受多位游戏用户委托,向上海叠纸互娱网络科技有限公司就《恋与深空》PV宣传与游戏实装严重不符、涉嫌消费欺诈、侵害委托人合法权益事宜,出具律师函。

委托中称,请上海叠纸互娱网络科技有限公司正视游戏用户合理诉求,停止对消费者群体采取“冷暴力”,应立即采取包括但不限于如下措施:尽快执行律师函中作为游戏实名用户的委托人所提出的各项要求、采纳并执行其他游戏用户提出的合理诉求、主动就前述不当行为作出整改方案和弥补行动!

更多相关资讯请关注:恋与深空专区